Формування імунологічного конфлікту між організмами майбутньої мами і дитини в її утробі веде за собою серйозні захворювання. Більш того, він може стати причиною летального результату для малюка. Тому такий патології приділяється велика увага з боку лікарів. Вагітність резус-негативної матері з «позитивним» дитиною вимагає ретельного моніторингу від курирує акушера-гінеколога. Це допоможе прийняти необхідні заходи, щоб врятувати життя дитини, надати посильну допомогу для нормального перебігу гестації.
Зміст
Резус-конфлікт під час вагітності: коли і як відбувається, і як бути далі
Резус-конфлікт є патологічним явищем, в основі якого несумісність матері і плоду, що відбувається на імунологічному рівні. Щоб розвинувся конфлікт, у майбутньої матусі повинен бути негативний резус, а у малюка в утробі – позитивний. Але не завжди розвивається сенсибілізація мами, оскільки для цього необхідні деякі додаткові фактори. Ця патологія досить небезпечна, оскільки може стати причиною розвитку у дитини серйозних хвороб або навіть його загибелі.
Що таке резус конфлікт плоду і матері
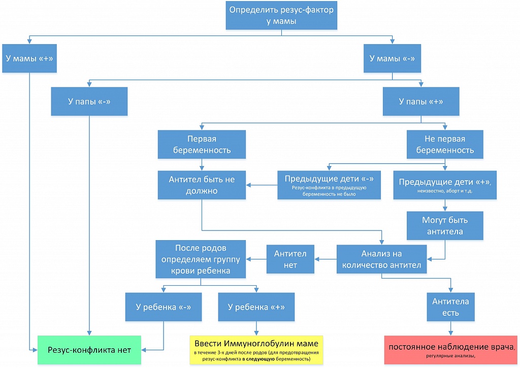
Імунологічний конфлікт в результаті несумісності резусів майбутньої мами і дитини розвивається або в процесі виношування дитини, або під час його народження. Сам резус-фактор – це ліпопротеїд, інакше званий D-агглютиногеном і закріплений на еритроцитах. У людей з цим агглютиногеном резус читається позитивним, а при його відсутності – негативним. Несумісність розвивається в результаті того, що плід успадковує від батька позитивний фактор. Коли під час вагітності, з якоїсь причини, починають взаємодіяти еритроцити малюка і матері, відбувається їх аглютинація, яку також називають злипанням.
Причини прояву резус конфлікту: фактори ризику
Виникнення несумісності можливо з різних причин, які будуть залежати від певних особливостей вагітності.
Перша вагітність
Під час першого виношування малюка конфлікт з’являється рідко, і спровокувати її можуть деякі ситуації з життя майбутньої мами:
- Проведення переливання крові, коли не звертають уваги на сумісність з резусом.
- Попереднє штучне переривання вагітності за показаннями або за бажанням жінки.
- Мимовільні аборти в минулому.
Також сенсибілізація може відбуватися в таких випадках:
- Важкий гестоз, з порушенням цілісності структур судинного русла плаценти.
- Проведення амніоцентезу, кордоцентеза або взяття біопсії тканин хоріону для діагностики стану плода.
- Розвиток ранньої відшарування плаценти
Без подібних явищ, сенсибілізація може відбутися тільки під час взаємодії крові дитини та матері під час пологів, що відіб’ється на наступній гестації.
Повторна гестация
При другій та наступних вагітностях еритроцити малюка проникають через стінку судин мами, що активує відповідь, що йде від імунної системи і вироблення імуноглобуліну типу G. Такі імуноглобуліни невеликі, вони просто проникають через плацентарний бар’єр у струм крові плода. В результаті цього явища відбувається порушення структури еритроцитів плоду і формується гемоліз. Такий процес призводить до утворення білірубіну (токсичної речовини) і подальшого розвитку гемолітичної хвороби.
Багатоплідна вагітність
Конфлікт між резусами при багатоплідній вагітності часто відбувається тільки в тому випадку, якщо це зачаття не є першим. Якщо двійня або трійня супроводжує першу вагітність, то при перебігу гестації без ускладнень і своєчасної профілактики, майбутня матуся може не хвилюватися.
Коли у матері група крові перша «-»
Якщо у майбутньої матусі перша група крові з негативним фактором, то конфлікт може бути в тому випадку, якщо дитина успадкує від батька не тільки позитивний резус, але і певну групу крові:
- Першу або другу, коли у батька була друга.
- Першу або третю, коли у тата – третя.
- Друга чи третя, коли у чоловіка – четверта.
Таблиця спадкування Rp крові: несумісні групи і ймовірність формування конфлікту
Генетичні дослідження дозволили зрозуміти, що можна оцінити, наскільки велика загроза виникнення конфлікту резусів вчасно гестації. Ці ризики аналізуються лікарями, щоб вони змогли звести до мінімуму можливі ускладнення такого стану.
Основними таблицями є дві:
- Ризик за резусом.
- Ризик по групі крові.
Якщо оцінювати наявність або відсутність агглютиногена:
| Резус батька | Резус матері | Резус малюка | Шанси на конфлікт |
| + | + | + | Відсутні |
| + | — | З 50% вірогідні обидва варіанти | 50% |
| — | + | З 50% вірогідні обидва варіанти | Відсутні |
| — | — | — | Відсутні |
Якщо ж акцент уваги йде на групі крові, то таблиця набуває іншого вигляду:
| Батько | Мати | Дитина | Шанси на конфлікт |
| 0 | 0 | 0 | — |
| 0 | А | 0 або А | — |
| 0 | В | 0 або | — |
| 0 | АВ | А або В | — |
| А | 0 | 0 або А | 50% |
| А | А | 0 або А | — |
| А | В | Будь-який варіант можливий | 25% |
| А | АВ | 0, А чи АВ | — |
| В | 0 | 0 або | 50% |
| В | А | Будь-який варіант можливий | 50% |
| В | В | 0 або | — |
| В | АВ | 0, А чи АВ | — |
| АВ | 0 | А або В | 100% |
| АВ | А | 0, А чи АВ | 66% |
| АВ | В | 0, В або АВ | 66% |
| АВ | АВ | А, В, АВ | — |
Щоб орієнтуватися по таблиці, необхідно враховувати, що 0 – це перша група крові, А – друга, третя, АВ – четверта.
Небезпека несумісності для плоду і матері: вплив негативного фактора
Несумісність майбутньої мами і її дитини з резусом – небезпечний стан. Самій жінці воно загрожує тільки в психологічному плані, через переживань, пов’язаних з такою ситуацією. А ось для плода наслідки патології набагато серйозніше.
На першому триместрі
Найсерйозніше порушення, пов’язане з першим періодом виношування малюка – можливість переривання вагітності. Конфлікт імунної системи матері з ще тільки почали формуватися плодом може призвести до порушень розвитку і прикріплення зиготи.
Оскільки цей період пов’язаний з активною закладкою і формуванням основних систем, то імунологічний конфлікт негативно позначається на них. З’являються порушення в будові центральної нервової системи, після інтоксикації піддаються печінка і нирки.
У другому триместрі
Середина виношування жінкою малюка з конфліктом між резусами пов’язана з такими можливими ускладненнями:
- Розвиток ядерної жовтяниці.
- Порушення в будові мозку, що призводять до розумової відсталості.
- Збільшення селезінки і печінки, які не здатні функціонувати нормально.
У третьому триместрі
Для завершального етапу гестації імунологічна несумісність майбутньої мами і її дитини може стати підставою для ряду ситуацій:
- Ранніх пологів.
- Анемії у малюка.
- Жовтяниці.
- Гемолітичної хвороби.
- Відставання в розвитку в подальшому.
Як проводиться діагностика
Діагностичні заходи для виявлення імунологічної несумісності досить прості. При їх своєчасному виконанні, лікар зможе легко інтерпретувати результати, підібравши відповідну тактику подальших дій.
На якому терміні діагностують
Якщо у вагітної з негативним резусом визначили, що у дитини буде позитивний резус, їй необхідний моніторинг:
- Якщо вона вагітна вперше і несенсибилизирована – обстеження повторюється кожні 2 місяці.
- Якщо жінка сенсибилизирована, то аналіз проводиться один раз в 30 днів до 32 тижня, потім раз на півмісяця з 32 з 35 тиждень гестації та через кожні 7 днів з 35 тижня виношування.
Які аналізи здають
Основний метод діагностики – здача жінкою крові для визначення титру антирезусних антитіл.
Високий титр антитіл не вказує на сам конфлікт, а говорить про його можливості та необхідності вжиття профілактичних заходів.
Також використовують деякі способи діагностики, щоб відстежити стан дитини:
- Ультразвукове, воно проводиться 4 рази протягом 20-36 тижнів і перед народженням малюка.
- Електрокардіографія.
- Фонокардіографія.
- Кардіотокографія.
Останні три методи спрямовані в першу чергу на аналіз вираженості гіпоксії у малюка, для швидкого початку терапії.
Крім перерахованих заходів, допускається проведення амніоцентезу з 34 з 36 тижня. Це допомагає виявити не тільки рівень титру антитіл у водній оболонці плоду, але і ступінь його зрілості легенів, щільність білірубіну.
Лікування
У число терапевтичних заходів для допомоги майбутнім мамам та їхнім дітям з ризиком розвитку несумісності резусів, включені способи неспецифічної десенсибілізації: вітамінотерапія, метаболіти, кальцій і залізо, протиалергічні препарати, киснева терапія. Але головний спосіб запобігання несумісності – вакцинація майбутньої мами імуноглобуліном.
Якщо конфлікт став причиною важкого стану дитини, то до 37-38 тижні здійснюють кесарів розтин.
Що таке антирезусний імуноглобулін або вакцина для жінок з негативним резусом
Антирезусний імуноглобулін є медичним препаратом з високим рівнем антитіл, мета яких – зміцнити імунну систему. У його складі присутній білкова фракція, що має імунологічну активність, яку отримують з плазми людини або сироватки донора. Перед створенням вакцини вихідний матеріал досліджують, щоб підтвердити відсутність антитіл до вірусу імунодефіциту людини, гепатитів З і Ст.
Коли призначають анти-Д імуноглобулін
Імуноглобулін групи Анти-Д призначається жінкам у період гестації з високою загрозою розвитку резус-конфлікту. В деяких випадках він являє собою препарат з терапевтичним ефектом, але він також може виконувати профілактичну функцію.
Як часто проводять введення антирезусного імуноглобуліну протягом вагітності
Сироватка вводиться внутрішньом’язово вперше на 28 тижня гестації, потім ще одна доза вводиться відразу після народження дитини.
Обов’язково вводиться імуноглобулін при другій гестації
Якщо в результатах проведеного обстеження титр антитіл в межах норми — лікар буде рекомендувати введення імуноглобуліну, але ця процедура може проводитися за рішенням жінки.
Як може вплинути резус конфлікт на дитину: патології і наслідки для плода
Імунологічна несумісність вкрай небезпечна для ще не народженого малюка, вона може стати причиною:
- Жовтяниці новонароджених.
- Водянки мозку.
- Важких пороків мозку і серця.
- Мертвонародження.
- Передчасно почалися роди.
Які ін’єкції імуноглобуліну використовують: список популярних засобів
Найбільш актуальні препарати імуноглобуліну:
- Імуноглобулін G анти-резус Rh0 (Д).
- ГиперРОУ З/Д.
- Иммуноро Кедрион.
- Партобулин СДФ.
- БэйРоу-Ді.
- Імуноглобулін людини антирезус Rh0 (D).
- Резонатив.
Всі ці засоби є аналоговими, але не рівнозначні на 100%. Вибір препарату здійснюється спеціалістом, який курирує жінку протягом усього її виношування малюка. Він орієнтується на індивідуальні особливості її організму, підбираючи найбільш вигідний і ефективний засіб. Також лікар підбирає і максимально відповідну пацієнтці дозування.
Чи можна уникнути резус конфлікту, не вдаючись до медикаментозним засобам
Самостійно уникнути несумісності з дитиною по резус-фактору, не використовуючи при цьому медикаментозні засоби, не представляється можливим.
Жінка повинна розуміти, що кошти, пропоновані народною медициною, не ефективні і тільки своєчасна допомога, отримана нею у медичному закладі, стане запорукою народження здорової дитини.
Також можлива відмова від введення препарату, якщо у майбутньої мами є протипоказання, наприклад:
- Гіперчутливість.
- Гипертимия.
- Диспепсія.
- Будь-який тип цукрового діабету.
- Вже виявлена сенсибілізація.
Імунологічна несумісність не небезпечна для майбутньої матусі, але вкрай несприятливо впливає на плід і навіть може стати причиною його загибелі. У відповідності з цим, таке явище вимагає не лише ретельного моніторингу за перебігом гестації з боку лікаря, але і дотримання всіх рекомендацій з боку матері.


