Складно уявити сучасний опалювальний котел без використання терморегулятора. Це пристрій включає і відключає прилад при досягненні певних температур. В даний час терморегулятори мають складну структуру з кнопками управління або сенсорними екранами. У них можна задавати температурні режими в залежності від дати та часу. Також у продажу є прилади з дистанційним управлінням та підключенням до мережі інтернет. Однак простий терморегулятор для котла опалення своїми руками, схема під силу зібрати будь-якого домашнього майстра, який вміє тримати в руках паяльник.
Пристрій простого терморегулятора
Зміст статті
- Пристрій простого терморегулятора
- Схема терморегулятора для котлів опалення
Найчастіше простий терморегулятор складається з наступних елементів:
- датчик температури;
- виконавче пристрій;
- порогова схема.
Як температурних датчиків можуть застосовуватися термометри опору, термістори, термореле та інші напівпровідникові пристрої.
Найпростішою схемою даного пристрою є прилад на біполярних транзисторах. Датчиком температури тут служить терморезистор, що змінює опір в залежності від температурного режиму.
Потенціометр R1 встановлює зміщення терморезистора потенціометра R2 і R3. На підставі регулювання спрацьовує реле К1 при зміні опору терморезистора. Діод захищає вихідний транзистор від стрибків напруги.
УВАГА! Перед виготовленням термостата рекомендується детальніше вивчити всю інформацію. Так як нерідко в інтернеті можна побачити невідповідність опису та схеми.
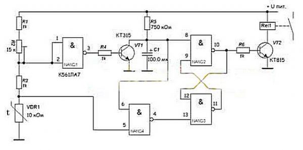
Схема терморегулятора для котлів опалення
Для правильного функціонування пристрою важливо виконати правильну калібрування. Для самостійного виготовлення найзручніше користуватися наступною схемою.

В даному приладі стабілітронів служить мікросхема К561ЛА7. Температура задається змінним резистором R2. Напруга подається на перетворювач 2І-НЕ, потім передається на конденсатор С1.
У такій схемі досить простий принцип спрацьовування:
- при падінні температури збільшується напруга на реле;
- коли температура доходить до певного значення спрацьовує реле.
- Елементом живлення може служити будь-який блок живлення, що працює в діапазоні від трьох до п’ятнадцяти вольт.
УВАГА! Перед установкою саморобних пристроїв слід переконатися у правильності їх роботи. В іншому випадку це може привести до виходу з ладу обладнання.
Як ви побачили, виготовлення терморегулятора для опалювальних котлів може здійснюватися в домашніх умовах. Для цього достатньо вміти читати прості схеми і користуватися паяльником. Так ви можете самостійно зібрати прилад без зайвих витрат.



